
根據工業和信息化部、財政部發布的《智能制造發展規劃(2016-2020年)》的定義,智能制造(Intelligent Manufacturing,IM)是基于新一代信息通信技術與先進制造技術深度融合,貫穿于設計、生產、管理、服務等制造活動的各個環節,具有自感知、自學習、自決策、自執行、自適應等功能的新型生產方式。智能制造產業鏈涵蓋感知層、網絡層、執行層和應用層四個層次,其中感知層主要包括傳感器、RFID、機器視覺等領域;網絡層主要實現信息傳輸與處理,主要包括云計算、大數據、智能芯片、工業以太網等技術領域;執行層主要為智能制造終端集成產品,包括機器人、數控機床、3D打印設備等;應用層主要為智能生產線。智能制造技術包括自動化、信息化、互聯網和智能化四個層次,智能制造發展需經歷四個階段,分別為自動化(淘汰、改造低自動化水平的設備,制造高自動化水平的智能裝備)、信息化(產品、服務由物理到信息網絡,智能化元件參與提高產品信息處理能力)、互聯化(建設工廠物聯網、服務網、數據網、工廠間互聯網,裝備實現集成)、智能化(通過傳感器和機器視覺等技術實現智能監控、決策)。智能制造是新一代信息技術與制造全生命周期的賦能結果,通過工業互聯網、工業大數據、人工智能等技術的賦能,使得制造業智能化生產。

現狀:智能制造業產值有望達2.5萬億元
我國雖然是制造業大國,但是區域技術發展不平衡,信息化水平發展參差不齊,標準化程度低。隨著人工成本的攀升、低端制造業轉移、科學技術的發展、人工智能的應用,中國制造業逐漸進入大規模機器生產階段,尤其勞動密集型企業,促進機器人生產代替勞動力。經過多年發展,我國智能制造發展從初期的理念普及、試點示范階段進入到當前深化應用、全面推廣階段,形成了試點示范引領、供需兩端發力的良好局面。




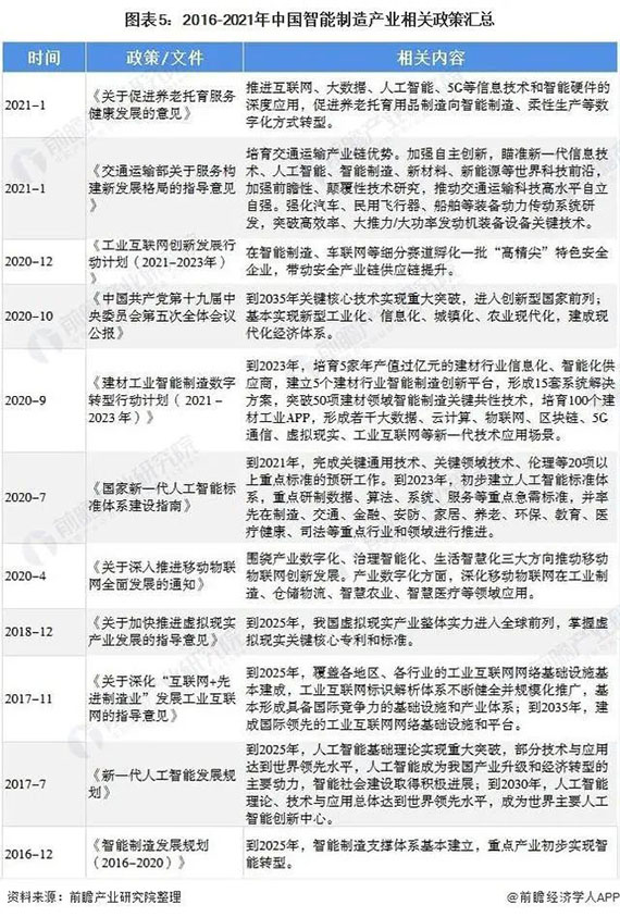
智能制造是數字經濟的皇冠,將成為各國搶占數字經濟制高點的主戰場,成為提升國家整體制造業水平的增長引擎。2020年10月,十九屆五中全會提出的“到2035年基本實現新型工業化、信息化、城鎮化、農業現代化”的目標將進一步加速推進我國智能制造發展。
根據《中國制造2025》、十九屆五中全會提出的新型工業化等政策,我國智能制造對于國家國際競爭力的提高越來越重要。隨著國家對智能制造的大力支持,我國智能制造行業保持著較為快速的增長速度,繼2019年我國智能制造裝備行業的產值規模突破兩萬億元后,2020年初步估計達2.5萬億元。


智能制造離不開智能裝備的支撐,包括高級數控機床、配備新型傳感器的智能機器人、智能化成套生產線等,以實現生產過程的自動化、智能化、高效化。2018年11月,國家統計局發布了《戰略性新興產業分類(2018)》,智能制造裝備產業被納入戰略性新興產業。智能制造裝備是先進制造技術、信息技術和智能技術在裝備產品上的集成和融合,體現了制造業的智能化、數字化和網絡化的發展要求。根據德勤調查發現,中國工業企業智能制造五大部署重點依次為:數字化工廠(63%)、設備及用戶價值深挖(62%)、工業物聯網(48%)、重構生態及商業模式(36%)以及人工智能(21%)。
從相關技術來看,受訪企業所關注的相關技術包括工業軟件、傳感器技術、通信技術、人工智能、物聯網、大數據分析等。受訪企業所關注的技術包括工業軟件、傳感器技術、通信技術、人工智能/機器人、物聯網平臺、大數據、識別技術、云計算、虛擬制造技術、3D打印、C2M。


下游應用:汽車制造業智能制造水平最高
2020年全國智能制造能力水平TOP十行業中,汽車制造業的智能制造能力水平位居前列;其次為電子設備制造業、電氣機械和器材制造業等。
據工業和信息化部、中國電子技術標準化研究院數據顯示,截至2020年12月,全國12000多家企業通過平臺開展智能制造能力成熟度自診斷,江蘇、浙江、山東、寧夏等省市對于智能制造高度重視,有效推動標準應用。2020年廣東省智能制造試點示范項目包括廣州、深圳、珠海、東莞、惠州、肇慶、佛山、韶關、中山、江門在內的幾個城市共88個項目。陜西省力爭到2022年,全省建成智能制造試點示范企業100個。2020年湖北省五個智能制造試點項目均在武漢,包括汽車系統集成裝備智能遠程運維服務平臺項目、薄膜晶體管液晶顯示器件智能化生產線、汽車座椅智能制造生產線、5G智慧港口無人化水平運輸示范項目、果葡糖漿智能生產線等。


發展趨勢:智能制造人才缺口不斷擴大
未來,企業將不斷加強智能制造水平,不斷提高設備的數字化和網絡化,加強數字化設計,建設智能化車間,大量應用集成技術,挖掘分析生產制造數據。越來越多的制造企業意識到智能制造是提升核心競爭力的關鍵,智能制造人才缺口變大。根據人力資源與社會保障部數據分析,2025年智能制造領域人才需求為900萬人,人才缺口預計達到450萬人。未來智能制造人才培養更加聚焦專業化、體系化、服務企業內部智能化。
